Chapter 3 FIMS project management process

3.1 FIMS governance

The FIMS Terms of Reference describes the high level organization of the FIMS Project. Additional details on roles and responsibilities are provided here.

3.1.1 Developers

Developers are expected to adhere to the principles and guidelines outlined within this handbook, including the Code of Conduct, Contributer Guidelines, Style Guide, Issue Tracking, and Testing.

3.1.2 C++ developers

The C++ developer responsibilities include:

  • Writing the module code.
  • Creating documentation for the module and building the documentation in doxygen to ensure it is error-free. Run cmake --build build and review generated doxygen HTMLs locally to ensure they are error-free.
  • Implementing the suite of required test cases in Google Test for the module. Run cmake --build build and ctest --test-dir build locally and make sure the C++ tests pass before pushing tests to remote feature branch. If there are failing tests, run ctest --test-dir --rerun-failed --output-on-failure to re-run the failed tests verbosely.
  • Ensuring the run-clang-tidy and run-googletest Github Actions workflows pass on the remote feature branch

Below is a list of online resources for learning C++: * cplusplus.com * docs.microsoft.com * geeksforgeeks.org * learncpp.com * positioniseverything.net * w3schools.com/cpp

3.1.3 R developers

The R developers responsibilities include:

  • Writing the Rcpp interface to the C++ code.
  • Writing Roxygen documentation for any R functions. Run devtools::document() locally and before pushing changes to the remote branch.
  • Writing testthat() test cases for any R functionality Run devtools::test() locally before pushing tests to the remote feature branch.
  • Running styler::style_pkg() to style R code locally and then push changes to remote feature branch. If there are many changes, please do this in a separate commit.
  • Running devtools::check() locally and make sure the package can be compiled and R tests pass. If there are failing tests, run devtools::test(filter = "file_name") (where “test-file_name.R” is the testthat file containing failing tests) and edit code/tests to troubleshoot tests. During development, run devtools::build() locally to build the package more frequently and faster.
  • Ensuring the code passes the call-r-cmd-check GitHub Action workflow on the remote feature branch.

3.1.4 All developers

Once these are complete, the developer should create a pull request according to the correct template and assign the issue tracking the completion of the bug fix and/or feature to the assigned review team. The developer must resolve any issues arising from the review and get confirmation from the review team before the pull request is merged into the upstream branch.

3.1.5 Project Lead

The Project Lead is responsible for driving decisions on FIMS features, user interfaces, and project guidelines and standards based on the vision and objectives of FIMS and discussions with the OST development team and regional product representatives. The project lead ensures the FIMS product satisfies user and business requirements, incorporates feedback, and iterates on the design and development as needed. The Project Lead will triage issues and pull requests weekly and ensure development and code review occur in a timely manner and according to project guidelines, priorities, and standards. The Project Lead is also responsible for communicating project status via maintenance of the Github projects and scheduling tasks and managing change requests.

3.1.6 Lead Software Architect

The Lead Software Architect is responsible for advising the design of designing the FIMS product architecture to maximize portability and extensibility, managing technical risks and opportunities, mentoring development and implementation team members, advising the project lead on software design, refactor, and implementation decisions, scheduling of tasks, managing change requests, and guaranteeing quality of deliveries via code review. The Lead Software Architect also educates the team on technical best practices.

3.1.7 Lead Test Engineer

The Lead Test Engineer is responsible for designing and driving test objectives, test strategies, and test plans of the FIMS product at subsequent milestones. The Lead Test Engineer will identify the tools for test reporting, management and automation, guide and monitor the design, implementation, and execution of test cases and test procedures. The Lead Test Engineer will train and mentor implementation team members on how to effectively write and debug tests.

3.1.8 Lead Statistical Computing Engineer

The Lead Statistical Computing Engineer is responsible for designing the FIMS statistical architecture that maximizes statistical accuracy and ensures the implementation of statistical good practices. The Lead Statistical Computing Engineer will advise the Project Lead on design and implementation decisions and will work closely with the Lead Software Architect to ensure a balance between computation and statistical efficiency, and with the Lead Test Engineer to develop tests that check the statistical accuracy of model design.

3.1.9 Outreach and Transition Coordinator

The Outreach and Transition Coordinator communicates with policy-makers, NOAA leadership, and regional offices on transition plans from existing assessment models and processes to FIMS. This coordinator works with academic partners to develop and coordinate training on using FIMS.

3.1.10 Lead of Workflows, Accessibility, and Integration

The Lead of Workflows, Accessibility, and Integration is responsible for designing and driving workflows and automation to support the reliability and robustness of the FIMS. The Lead of Workflows, Accessibility, and Integration ensures FIMS aligns with expected standards for accessibility and quality control in accordance with guidelines set by the Fisheries Integrated Toolbox. This lead coordinates with the Lead Test Engineer to ensure test cases are automated and successfully run by GitHub Actions and coordinates with the Lead Statistical Computing Engineer to identify opportunities to expand FIMS across related disciplines.

3.1.11 Regional representatives

Regional representatives are expected to assist in FIMS implementation through design, development, and testing of FIMS. They also communicate FIMS progress and design to their respective regions and teammates. Representatives serve as power users who provide basic training and outreach within their centers on transitioning to FIMS. These representatives are also responsible for relaying feedback, questions, and training requests that they cannot complete back to the NSAP development team and Project Lead. Regional representatives are expected to introduce their partner fishery management organizations to FIMS to assist transition of FIMS from research to operations.

3.1.12 Code of conduct enforcement

The code of conduct enforcer is responsible for responding to allegations of code of conduct violations in an appropriate manner. This could include a conversation with the violator, his or her manager, up to and including expulsion from the FIMS development team. If the violator is an external collaborator, they can be banned from contributing to the FIMS Github resources in the future.

3.1.13 External collaborators

External collaborators interested in contributing to FIMS development are required to clone or fork the FIMS repository, make changes, and submit a pull request. However, collaborators are strongly encouraged to submit an issue via the main FIMS repository for discussion prior to development. In general, forks are discouraged for development that is intended for integration into FIMS as it becomes difficult to keep track of multiple forks. If collaborators wish to use FIMS as a starting-point for a brand new project that they do not intend to merge back into the main branch, they can start a fork. However, if they intend to create a pull request, they should clone the repository and use a branch.

Pull requests from forks will be reviewed the same as a pull request submitted from a branch. Users will need to conform to the same standards and all contributions must pass the standard tests as well as provide tests that check the new feature.

3.2 FIMS development cycle

FIMS is structured as an agile software development process with live development on the web and Github. The development process cycles through a planning, analysis, and design phase leading to the establishment of a developmental Milestone. The implementation phase is made up of several development sprints that meet the objectives of the established Milestone. This is followed by testing & integration and a maintenance phase before the cycle starts over again. FIMS is currently in the implementation phase of Milestone 1. See M1 model specification for a description of the model.

FIMS Development Cycle. Current development stage is the implementation phase of Milestone 1

Figure 3.1: FIMS Development Cycle. Current development stage is the implementation phase of Milestone 1

3.2.1 Issue lifecycle

FIMS development will adhere to a lifecycle for issues that makes it clear which issues can be resolved when.

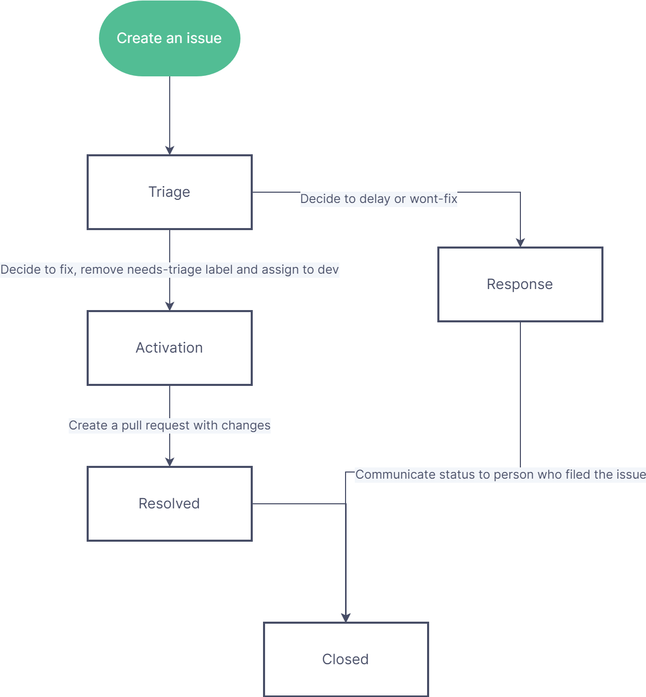
  • Creation — The event that marks the creation of an issue. An issue is not Active when it is Created. Issues that are opened are assigned to the FIMS Project Lead with the label: needs-triage. A issue is not considered Active until this label is removed. * Activation — When the needs-triage label is removed and the issue is assigned to a developer, the issue becomes Active. This event happens once in the lifecycle of an issue. Activation usually is not undone but it can be undone if an issue needs additional discussion; in this case, the needs-triage label is applied again. An issue is Active from the time it is Activated until reaches Resolution. * Response — This event only happens if the triage team deems an issue to a wont-fix or delayed. This requires communication with the party who opened the issue as to why this will not be addressed or will be moved to a later milestone. Resolution — The event that marks the resolution of an issue. This event happens once in the lifetime of an issue. This event can be undone if an issue transitions from a resolved status to an unresolved status, in which case the system considers the issue as never had been resolved. A resolution involves a code check-in and pull request, at which point someone must review and approve the pull request before the issue can transition states. In Review - The issue is “in review” after a code solution has been proposed and is being considered via a pull request. If this is approved, the issue can move into the “Closed” state. * Closure—The event that marks the closure of an Issue. This even happens once in the lifetime of an issue. The issue can enter the Closed state from either the “In Review” or “Response” state.
Flow chart that describes above process visually, e.g., how an issue moves from creation, to activation, to response or resolution, and is finally closed.

Figure 3.2: Flow chart that describes above process visually, e.g., how an issue moves from creation, to activation, to response or resolution, and is finally closed.

3.2.2 M2 development workflow

3.2.3 Feature validation

FIMS uses a standardized set of criteria to prioritize and determine which features will be incorporated into the next development milestone.

TODO: add criteria (to be defined) used to prioritize features for future milestones